首页 > 最新动态 > 今日焦点 更多菜单 Menu

不得不关注的事项:税务稽查对比分析

发布时间:2014-03-08 字体: 放大 缩小 作者: 阅读数:1993
 

近日,《国家税务总局关于开展2014年全国税收专项检查工作的通知》(税总发〔201431号)发布,该文件明确了2014年税收专项检查的范围。2014年,房地产及建筑安装业再次被纳入指令性检查项目。房地产业从2002年被纳入税收专项检查以来,今年已是连续12年被纳入检查范围。

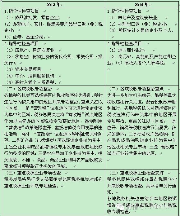
2013年和2014年税收专项检查范围对比如下:

   

注:指令性检查是指所有省份都要按照总局的要求必查的项目。指导性检查项目是指各地按照总局的要求结合本地区实际情况,选择12项进行专项检查。

除此之外,我们对1997年以来,国家税务总局发布的税收专项检查方案进行分析发现,不少行业已经是多次“上榜”。

行业上榜排行统计

 

分享到
  • 微信好友
  • QQ好友
  • QQ空间
  • 腾讯微博
  • 新浪微博
  • 人人网
网友评论 [共0条评论]

您好!为了更好的体验我们的服务,请您 OR


评论一下

通知公告Notification announcement

今日焦点Focus today

联系我们Contact us

会员登录
还没有账号立即注册

用第三方帐号直接登录

返回

您可以选择以下第三方帐号直接登录甘肃方正,一分钟完成注册

Copyright © 甘肃方正税务师事务所 2026 . All Rights Reserved 备案号:陇ICP备15002760号 | 甘公网安备 62010202001559号

地址:兰州市城关区庆阳路161号(南关什字民安大厦B塔8楼) TEL:0931-8106136 | 税管家